关于开展法治政府建设示范创建活动的意见
党中央、国务院高度重视法治政府建设。党的十八大确立了到2020年法治政府基本建成的奋斗目标,党的十八届四中全会对建设法治政府作出全面部署。党的十九大和十九届二中、三中全会进一步对建设法治政府作出部署安排。在中央全面依法治国委员会第一次会议上,习近平总书记强调指出:“建设法治政府是全面推进依法治国的重点任务和主体工程”。开展法治政府建设示范创建活动,是深入贯彻落实党中央、国务院关于法治政府建设决策部署,不断把法治政府建设向纵深推进的重要抓手,对各地区各部门找差距、补短板、激发内生动力具有重要的引领、带动作用。2015年12月,中共中央、国务院发布的《法治政府建设实施纲要(2015—2020年)》明确提出:“积极开展建设法治政府示范创建活动,大力培育建设法治政府先进典型。”为开展好法治政府建设示范创建活动,现提出以下意见。
一、总体要求
(一)指导思想。坚持以习近平新时代中国特色社会主义思想为指导,全面贯彻党的十九大和十九届二中、三中全会精神,深入贯彻习近平总书记全面依法治国新理念新思想新战略,增强“四个意识”,坚定“四个自信”,坚决做到“两个维护”,紧紧围绕全面依法治国总目标,以创建促提升,以示范带发展,以点带面、辐射全国,为基本建成法治政府提供典型引领,为建设社会主义法治国家作出积极探索。
(二)基本原则。坚持党的领导。党政主要负责人按照有关规定履行推进法治建设第一责任人职责。地方各级党委要加强对法治政府建设的领导;地方各级政府要切实承担推进法治政府建设的主体责任,对开展法治政府建设示范创建工作中的重大问题,要及时向本级党委请示报告。
坚持以人民为中心。努力把体现人民利益、反映人民愿望、维护人民权益、增进人民福祉落实到示范创建活动中,切实增强人民群众的获得感、幸福感、安全感。
坚持改革引领。鼓励大胆探索、先行先试,深化法治政府建设重点领域和关键环节改革,形成一批可复制、可推广的做法和经验,着力实现示范创建与深化改革的有效衔接。
坚持实事求是。注重工作实绩,聚焦实际问题,不急功近利、拔苗助长,不增加基层不必要的工作负担,杜绝“形象工程”“政绩工程”,客观公正,公开透明,防止弄虚作假和形式主义。
坚持严格规范。突出质量,严控数量,努力做到高标准、严要求,建立健全准入与退出机制,既要严把“入口关”,也要避免“终身制”,确保示范创建活动的权威性、针对性、实效性。
(三)创建目标。从2019年启动第一批法治政府建设示范地区评估认定开始,每两年开展一次,梯次推进,树立一批批新时代法治政府建设的新标杆,形成样板效应,营造法治政府建设创优争先的浓厚氛围,开创法治政府建设新局面;创造最能聚人聚财、最有利于发展的法治化营商环境,激发市场主体活力,增进人民群众便利,为统筹推进“五位一体”总体布局、协调推进“四个全面”战略布局提供坚实法治保障;深化依法治国实践,加快建设社会主义法治国家,推动到2035年实现法治国家、法治政府、法治社会基本建成的奋斗目标。
二、范围对象
全国范围的法治政府建设示范创建活动由中央全面依法治国委员会办公室(以下简称中央依法治国办)组织开展,前期主要面向市(地、州、盟)政府、县(市、区、旗)政府(以下简称市县政府),适时扩展到国务院各部门和各省级政府。各地区根据实际情况,可以开展综合示范创建或者单项示范创建活动。
(一)综合示范创建。综合示范创建要求在推进法治政府建设上具有全面性、系统性、整体性,符合市县法治政府建设示范指标体系(以下简称指标体系)90%以上指标。综合示范创建命名为“全国法治政府建设示范市(地、州、盟)”或者“全国法治政府建设示范县(市、区、旗)”。
(二)单项示范创建。单项示范创建要求在推进法治政府建设某一方面工作上具有创新性、引领性、典型性,在全国范围内居于领先地位,可复制、可推广。单项示范创建的项目,由各市县政府结合本地区实际,在优化法治化营商环境、加强事中事后监管、完善依法行政制度、全面推行行政执法“三项制度”、健全行政复议体制机制以及其他法治政府建设工作中自主确定、从严把握。单项示范创建命名为“全国 示范市(地、州、盟)”或者“全国 示范县(市、区、旗)”。各市县政府要以单项工作的示范创建为突破口,引领、带动本地区法治政府建设全面发展。
三、认定程序
(一)自愿申报。各市县政府按照指标体系进行自查自评,认为达到示范要求的,可以向本地区党委全面依法治省(区、市)委员会办公室(以下简称依法治省办)进行申报。申报时应当提供充分体现本地区法治政府建设工作举措、成效和亮点等内容的自评报告。
(二)初审推荐。各地区依法治省办按照指标体系,组织对本地区申报的市县政府进行初审,择优提出推荐名单,并附推荐意见,报送中央依法治国办。
(三)第三方评估。中央依法治国办委托科研院校、专业机构、社会组织等第三方机构,或者组织专家成立第三方评估组,按照指标体系对申报地区进行评估并提出意见。
(四)人民群众满意度测评。在开展第三方评估的同时,中央依法治国办委托统计调查专业机构,对申报地区法治政府建设情况进行人民群众满意度测评。
(五)实地核查。中央依法治国办根据第三方评估和人民群众满意度测评结果,组织力量对排在前列的申报地区进行实地核查。实地核查可以邀请国务院或者省级政府的有关部门、人大代表、政协委员、专家学者、新闻记者、律师等方面的代表参加。
(六)媒体公示。中央依法治国办根据实地核查结果,提出示范地区候选名单,在中央新闻媒体进行公示。
(七)批准命名。中央依法治国办综合公示情况,对符合要求的示范地区予以命名。
四、监督管理
中央依法治国办和各省(区、市)党委、政府对示范地区要加强监督管理,完善工作机制,推动示范地区法治政府建设始终走在全国前列。
(一)年度报告制度。示范地区应当于每年1月底前将上一年度推进法治政府建设情况,经依法治省办报中央依法治国办,并向社会公布,接受社会监督。
(二)回访抽查制度。中央依法治国办每年按照一定比例,组织或者委托有关依法治省办对示范地区进行抽查,了解法治政府建设进展,核查有关材料、信息和数据,密切跟踪评估,确保示范地区始终符合指标体系各项要求。
(三)摘牌退出制度。示范地区有下列情形之一的,中央依法治国办应当撤销其示范命名:1.发生严重违法行政行为,或者因行政不作为、乱作为造成恶劣社会影响的;2.通过提供虚假材料、隐瞒事实真相或者其他不正当手段获取示范命名的;3.在回访抽查中证实已经达不到示范指标体系中的条件和要求的;4.其他应当撤销示范命名的情形。
五、组织保障
(一)提高思想认识。各地区要高度重视法治政府建设,深刻认识示范创建活动对加快法治政府建设的重要意义,以开展示范创建活动为契机,深入总结本地区法治政府建设的成绩和问题,摸清制约法治政府建设进程的“难点”、“痛点”和“堵点”,既要尽快补齐短板、改善薄弱环节,也要精准发力、重点突破,努力成为全国法治政府建设的示范样板。
(二)加强组织领导。各地区要认真抓好示范创建活动的动员部署、督促落实、监督检查,制定创建方案,明确目标方向,切实避免示范创建活动的盲目性、随意性。党政主要负责人要切实履行推进法治建设第一责任人职责,将法治政府建设示范创建活动纳入重要议事日程。中央依法治国办加强对示范创建活动的统筹指导,推动示范创建活动达到预期效果。
(三)促进经验交流。中央依法治国办通过开展业务培训、组织现场考察、建立信息平台等多种形式,建立示范创建交流合作机制,及时总结、推广示范地区的好做法、好经验。各地区要充分发挥先进典型的示范引领作用,促进相互学习、取长补短,形成“先进带后进”的创建机制,促进法治政府建设区域协同推进。
(四)强化支持保障。各地区要加大对示范地区的支持力度,在经济社会发展政策上给予倾斜,在有关督察考核中简化任务要求,在相同条件下优先提拔使用法治素养好、依法办事能力强的干部,并可以视情对示范地区以及作出突出贡献的人员进行表彰。中央依法治国办在开展重要改革试点、干部培训交流、先进单位或者人员表彰等方面工作时,优先考虑示范地区,加强支持和保障。
(五)注重新闻宣传。各地区要充分利用报刊、网站、微博、微信等新闻媒体,广泛宣传法治政府建设示范创建的动态、成效和经验。中央依法治国办积极搭建宣传平台,与主流媒体深化合作,深入报道各地区示范创建的新思路、新举措、新经验,努力营造良好的社会舆论氛围。
六、其他规定
各省(区、市)党委和政府、国务院各部门可以参照本意见制定示范创建实施办法,在本地区、本部门开展法治政府建设示范创建活动。中央依法治国办将抓紧制定开展法治政府建设示范创建活动的实施方案,做好组织实施工作。
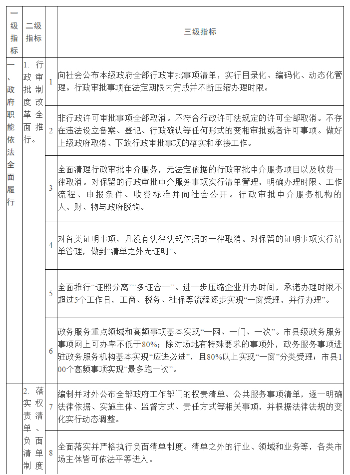
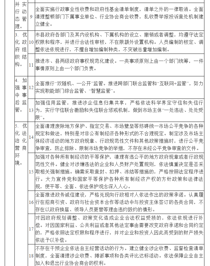
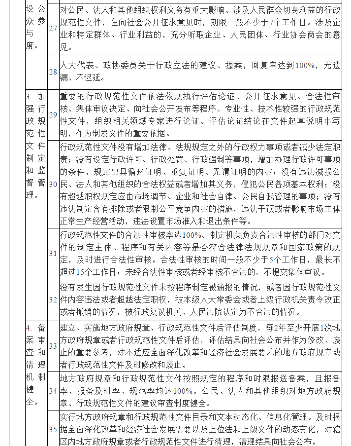
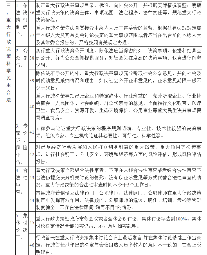
附件:市县法治政府建设示范指标体系
根据《中共中央关于全面推进依法治国若干重大问题的决定》《法治政府建设实施纲要(2015—2020年)》以及党中央、国务院关于法治政府建设的一系列重要文件,总结各省(区、市)实施法治政府建设考核评价指标体系的成功经验,坚持问题导向、目标导向,突出针对性、引领性、可操作性,制定《市县法治政府建设示范指标体系》(以下简称指标体系),作为开展示范创建活动的评估标准,作为建设法治政府的具体指引,使法治政府建设可量化、可证明、可比较。指标体系各项指标的分值、权重和评测方式由中央依法治国办组织专家研究确定。根据党中央、国务院关于法治政府建设的最新决策部署和实践发展,按照示范创建活动周期,每两年对指标体系进行一次更新、调整和优化。















